15、感染
可发生于任何年龄,多见于免疫系统功能减弱者:癌症、糖尿病、酒精中毒、AIDS、类固醇治疗者等,无损伤史,疼痛、肿胀、皮温升高、明显压痛,即使轻微的活动也能引起剧烈的疼痛。
关节穿刺
见浑浊的关节液
WBC>50000/mm (50 × 109L)
多形核细胞>75%
蛋白质>3g/dL (30g/L)
葡萄糖<50%血糖浓度
细菌培养 (+):金葡菌常见
血象
WBC升高
多形核细胞增加(核左移)
ESR加快 (>50mm/hr )CRP升高

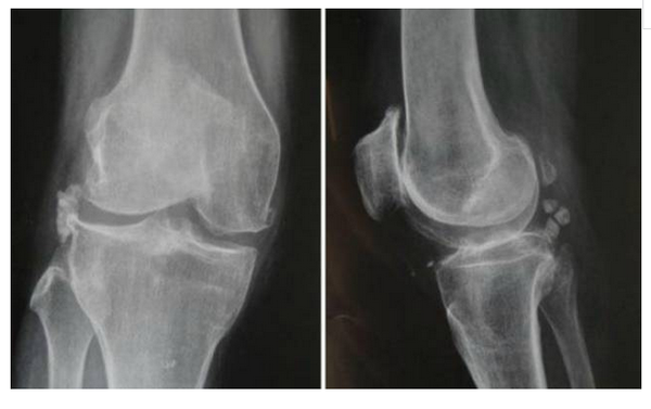
16、骨关节炎
常见(>50岁)
膝关节痛
早期:活动开始时痛、剧院征、上下楼梯时痛、下蹲起立时痛,休息能缓解;
中后期:负重痛、行走痛、夜间痛
短时晨僵 (<20分钟),活动后消失
可有滑膜炎急性发作,关节间隙压痛,活动度减少
关节摩擦音,轻~中度关节积液
X线摄片:负重位前后位、侧位和髌股关节切线位。
17结晶引起的炎症性关节病
急性炎症表现,无外伤史,红、肿、热、痛、活动受限。
痛风:尿酸钠结晶;假痛风:焦磷酸钙结晶。
关节穿刺
澄清或轻度浑浊的关节液
WBC 2000~75000/mm
蛋白质>32g/dL(320g/L)
葡萄糖75%血糖浓度
偏振光显微镜。
痛风-双折射阴性的针状结晶
假痛风-双折射阳性的菱形结晶
18、特发性骨坏死
较高龄者(>55岁),大部分无诱因,突然发生膝关节剧痛,夜间痛明显,关节内注射糖皮质激素无效,股骨髁关节面上有压痛,活动度影响不显著。X线摄片显示股骨内髁骨缺损及透亮层。
19、隐神经卡压
膝关节后内侧缝匠肌的后方有压痛点,小腿、足内侧部感觉减退,卡压点Tinnel征,隐神经:股神经 (L2~L4)分支,发2支,髌下支分布髌前面皮肤,小腿内侧分支分布小腿内面和足内侧缘皮肤。

20、近侧胫腓关节不稳定症
好发于青春期女性,不固定的膝关节痛及腓总神经麻痹症状,下蹲时小腿麻木,部分为腓骨头习惯性脱位,膝外侧无力,打软,有弹响,“少女膝” Girl’s Knee。
多发性、游走性,膝关节最多见,没有器质性病变,无运动损伤、无髌骨不稳定。鹅足部、内侧关节间隙有压痛。大多双侧,可自行消失,有人认为与内分泌因素有关。有些误诊为半月板损伤或髌骨软骨软化症而做手术,但术后症状依旧。
21、腘窝囊肿
常见,腘窝部的不适或轻度疼痛,腘窝饱满或扪及囊性肿块,没有压痛或轻度压痛,活动度多不受影响。多起于膝关节后内侧腓肠肌半膜肌滑囊或腓肠肌内侧头附近。B超、CT、MRI。

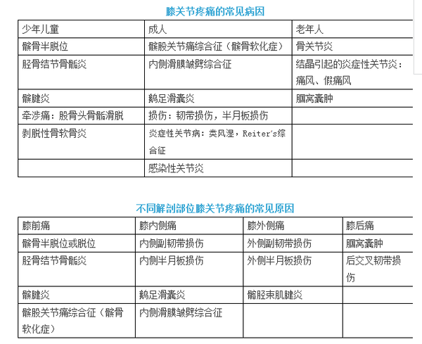
22、前膝关节疼痛
髌骨软骨软化被用作前膝关节疼痛的统称。但髌骨股骨综合征也常伴有前膝关节疼痛。目前常用的诊断为术语前膝关节疼痛。
与前膝关节疼痛鉴别诊断
髌骨软骨软化 症状性膝关节折叠
髌骨不齐 脂肪垫综合征(Hoffa’s disease)
髌骨活动异常 髌骨下/髌骨前滑囊炎
髌骨腱炎 足鹅状滑囊炎
髂胫束高张 支持带神经瘤
半月板病变 外侧支持带张力高
疼痛性双髌骨 术后神经瘤
钝挫伤,隐裂 髋部牵涉痛
髌骨骨软骨炎 腰骶棘的放射性疼痛
辛丁一拉森一约翰逊氏病(Sinding-Larsen-Johansson)。